What does the selection process at Vega IT look like?

The process begins with your application, followed by a pre-screening of CVs.
-
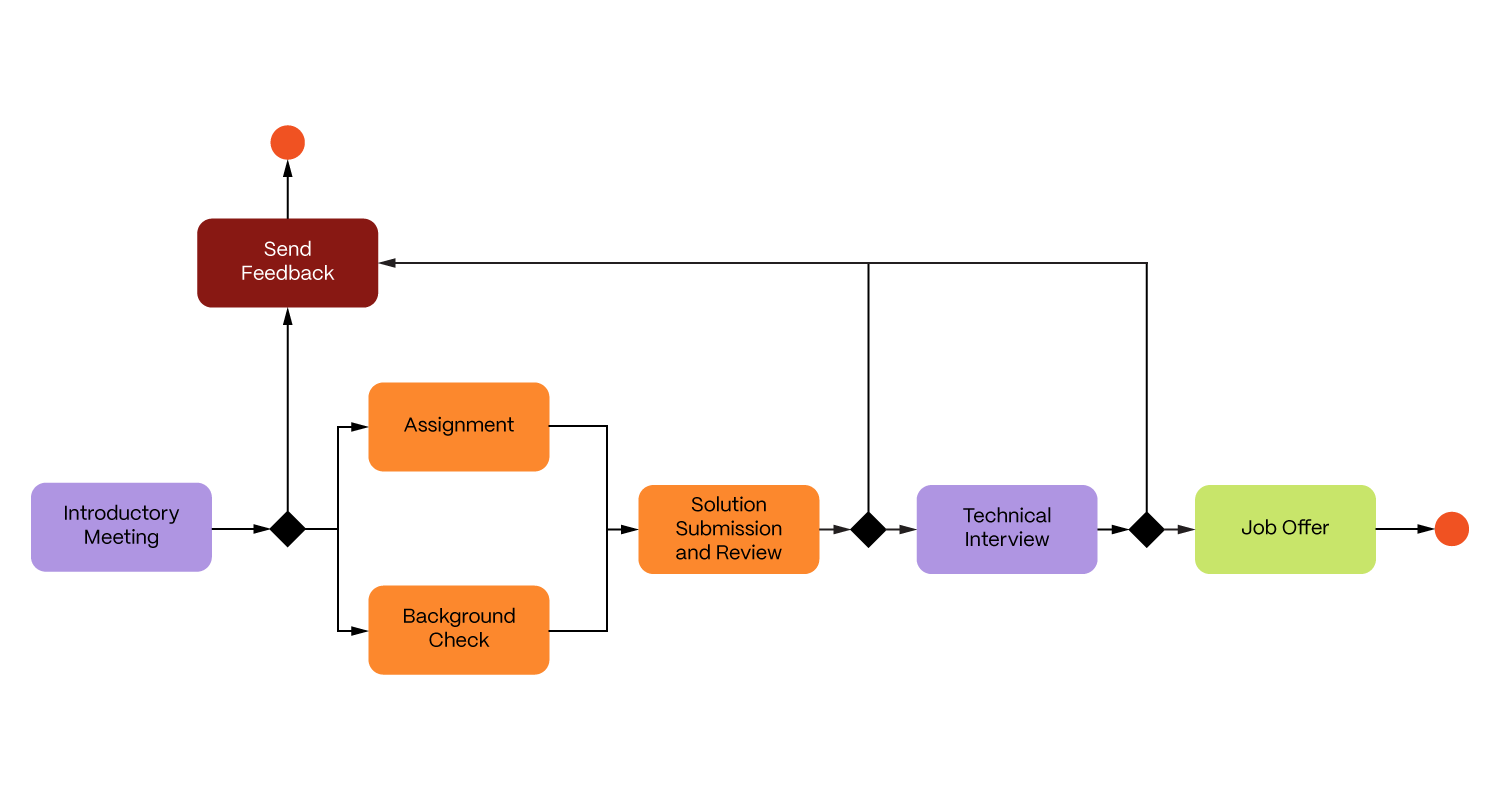
Introductory meeting
If your CV makes the shortlist, the first step is an introductory meeting with a member of our People Experience and Support team. This meeting lasts between 30 and 45 minutes and is a great opportunity for you to learn more about the process, our culture, ways of working, the team, and the specifics of the role.
-
Take-home assignment
If we decide to move forward after this conversation, the next step is a take-home assignment. The assignment comes with clear instructions and deadlines, depending on the nature of the position. Once completed, the assignment is reviewed by our technical team. If it meets the criteria, the candidate proceeds to the next phase.
-
Technical interview
The technical interview is usually led by the colleague who reviewed your assignment, making the interview as relevant as possible. It typically lasts between 60 and 90 minutes and focuses on a deeper evaluation of your technical knowledge, problem-solving approach, and way of thinking.
-
Feedback
At the end of the process, we summarize the impressions from all stages and provide feedback to the candidate. If all criteria are met and there is mutual interest in collaboration, we extend an employment offer. If at this point we don’t move forward together, each candidate receives personalized feedback with concrete suggestions for further development.
The overall duration of the selection process
The overall duration of the selection process depends on the position and the number of candidates, but usually lasts between 2 and 6 weeks. All candidates who enter the process are given clear information about the timeline and are regularly updated on each step.
Please note that each stage of the process is eliminatory.

